MicroJPM
uJPM Power Supply Module Symmetrical (+V, -V) - (AD82456)
uJPM Power Supply Module Symmetrical (+V, -V) - (AD82456)
No se pudo cargar la disponibilidad de retiro
Descripción:
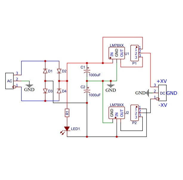
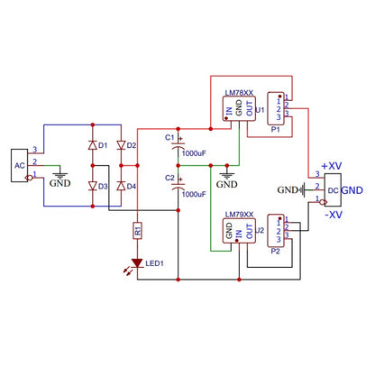
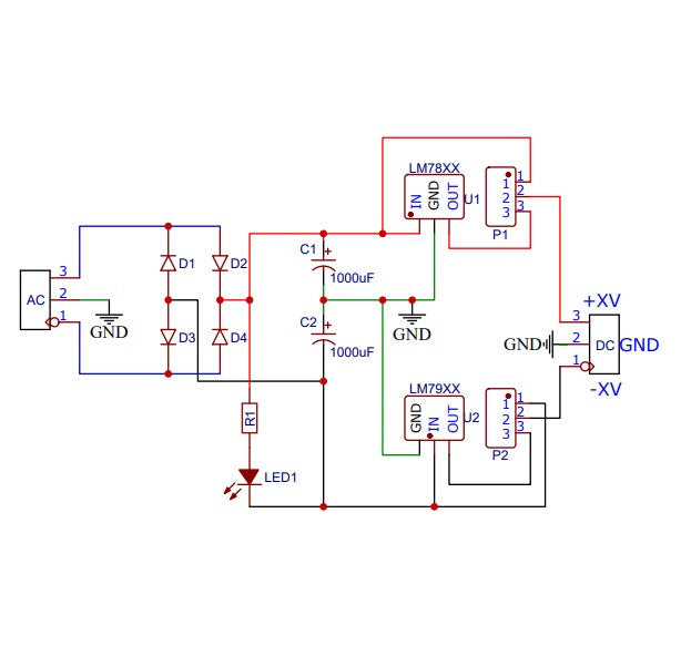
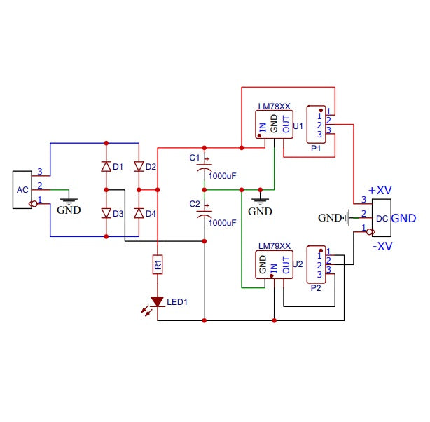
Este es un modulo convertidor AC-DC, se trata de un rectificador de onda completa con filtro, con el espacio disponible para agregar un par de reguladores. El modulo viene previsto con 2 jumper, depende de la posición de éste, se puede elegir si -V y +V es igual al voltaje sin regular o igual al voltaje regulado (entrada del regulador ó salida del regulador), según la necesidad del entusiasta.
Es muy importante tomar en cuenta la posición de los reguladores, deben de colocarse de frente, como lo muestra la ultima imagen; también, los modelos de reguladores compatibles para esta placa son: L7805, L7806, L7808, L7809, L7810, L7812, L7815, L7905, L7906, L7908, L7909, L7910, L7912, L7915, todos en el encapsulado TO-220.
Nota: Esta placa viene ensamblada, excepto los reguladores de tensión (NO incluidos), esto con el fin que sea el usuario quien lo coloque en la placa, según su requerimiento, en las imágenes abajo la placa tiene incluidos los reguladores, ésto es con fines ilustrativos.
Características:
- Entrada AC: 24V máximo
- Salida DC: Según los reguladores que el usuario coloque
Share
